近日,上海科技大学信息科学与技术学院杨恒昭课题组(储能实验室)设计并实现了一种融合连续电流和脉冲电流两种充电模式的超级电容快速充电电路,有效提升了超级电容充电速度。该成果以“Design and Implementation of a Dual-Mode Fast Charger for Supercapacitors”为题发表于国际期刊IEEE Transactions on Power Electronics。
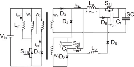
超级电容作为一种新型储能技术,因其功率密度高、循环寿命长、温度特性好等优点,在电气化交通、可再生能源、国防特种装备等领域应用广泛。超级电容通常允许在短时间内以远高于最大连续电流的脉冲电流进行充放电。杨恒昭课题组充分利用这一重要特性,提出了一种超级电容双模快速充电电路。该电路以正激电路为基础,通过添加储能电容Cr和Cf分别改善脉冲电流的上升沿和下降沿,从而加快了连续电流和脉冲电流两种充电模式之间的切换速度。
实验结果表明,当一个额定容量为1.5 F的超级电容模组从4 V充电至8 V时,双模充电电路用时1.68 s。相较于仅使用连续电流的2.04 s充电时间,双模充电电路将充电时间缩短了17.6%。此外,双模充电电路还表现出良好的动态特性。当充电电流在连续电流(2.4 A)和脉冲电流(7.1 A)之间切换时,脉冲电流的上升时间和下降时间分别为4.4 µs和4.2 µs,两者均显著快于正激电路的150 µs和100 µs。

(a)

(b)
图1 | 超级电容双模快速充电电路:(a)结构;(b)样机

(a)

(b)
图2 | 实验结果: (a)充电过程中的超级电容电压和充电电流
(b)连续电流和脉冲电流

(a)

(b)
图3 | 实验结果:(a)脉冲上升过程;(b)脉冲下降过程
信息学院2022级硕士研究生陈洋为第一作者,杨恒昭教授为通讯作者。上海科技大学为第一完成单位。
论文链接:
https://doi.org/10.1109/TPEL.2025.3644917


沪公网安备 31011502006855号


