SIST 科研进展
作为实现我国“碳达峰碳中和”战略布局和世界范围内温室气体“净零排放”(net-zero emissions)长远目标的重要支撑,各种储能技术的作用日益凸显。信息学院杨恒昭课题组(储能实验室)围绕氢燃料电池,超级电容,锂离子电池等三种关键储能技术开展了建模,电路,控制,优化等方面的研究(如图1所示)并取得了系列进展。近日,储能实验室2021级和2022级7名硕士研究生以第一作者身份在知名国际期刊和重要国际会议发表了10篇论文,杨恒昭教授均为通讯作者。基于这些工作,储能实验室已提交10项中国发明专利申请,其中6项已进入实质审查阶段(截止2023年8月15日)。

图1. 储能实验室研究概览
混合储能系统控制与优化
氢燃料电池能量密度高,但功率密度低,是一种较有前景的长时间尺度储能技术。与之相反,超级电容功率密度高,但能量密度低,适用于短时间尺度的储能应用场景。锂离子电池的能量密度,功率密度,以及储能时间均居中。为充分利用各种储能技术的物理特性,混合储能系统得到了广泛关注。储能实验室聚焦氢电混合储能系统在电动车和电网中的应用,提出了一系列混合储能系统控制方法和优化策略。
针对氢燃料电池-超级电容混合储能系统在电动汽车和电动客车中的应用,2021级硕士研究生李秋雨提出了两种基于模型预测控制的功率分配方法(图2中的Controller)。两种方法引入了不同的机制以补偿将非线性混合储能系统线性化后带来的误差。其中,自适应补偿根据超级电容荷电状态动态调整影响氢燃料电池和超级电容功率分配的权重。高斯过程回归补偿通过预测车速对负载扰动误差和剩余误差进行补偿。两种方法均可有效减少氢气消耗以降低电动车运行成本,并可降低氢燃料电池电流变化率以延长其使用寿命。3篇相关论文分别发表于PESGM 2023,PEDG 2023,以及Journal of Energy Storage。
论文题目:
(1) Model predictive control with adaptive compensation for power management in fuel cell hybrid electric vehicles
(2) Model predictive control with Gaussian process regression compensation for power management in fuel cell hybrid electric buses
(3) Evaluation of two model predictive control schemes with different error compensation strategies for power management in fuel cell hybrid electric buses

图2. 电动车中的氢燃料电池-超级电容混合储能系统框图
针对氢(包括燃料电池,电解槽,储氢罐,加氢站等)电(超级电容)系统在光伏微电网中的应用,2022级硕士研究生唐毓振提出了两种能量管理策略。图3所示为一种两级功率分配方法:第一级为基于低通滤波器(low pass filter: LPF)的自适应分配(Adaptive allocation)算法,第二级(Second allocation)为针对超级电容功率的精细调整方法。在另一工作中,提出了一种针对系统中关键部件(如光伏,超级电容,燃料电池,电解槽等)的控制方法。1篇相关论文发表于PEDG 2023,1篇相关论文已被ECCE 2023接收。
论文题目:
(1) A hierarchical energy management framework for power and hydrogen flows in photovoltaic microgrids with hybrid energy storage systems
(2) An energy management framework with two-stage power allocation strategies for electric-hydrogen energy storage systems

图3. 光伏微电网中的氢电系统两级功率分配方法
针对氢燃料电池-锂离子电池混合储能系统在电动卡车中的应用,2021级硕士研究生张金源提出了一种双层优化方法,如图4所示。该方法可以同时优化系统各部件的容量和能量管理策略,从而降低了系统的部件成本和运行成本。题为“Bi-level optimization of component sizing and energy management in fuel cell hybrid electric trucks”的论文已被ECCE 2023接收。

图4. 电动卡车中的氢燃料电池-锂离子电池混合储能系统双层优化方法
上述6篇论文中,两位校外合作者参与了其中3篇(李秋雨PESGM 2023,唐毓振ECCE 2023,张金源ECCE 2023)的研究工作:IEEE Fellow,德国Kiel University教授Marco Liserre以及德国Fraunhofer Institute for Silicon Technology研究员Qian Xun。
超级电容快充及均衡电路
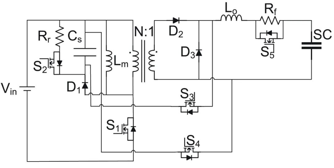
针对超级电容的高功率密度特性,2022级硕士研究生陈洋提出了一种使用连续电流和脉冲电流对超级电容进行充电的双模快充电路,如图5所示。该电路改进了传统的正激电路,通过引入电容CS和电阻Rf改善了脉冲电流的边沿特性,加快了连续电流和脉冲电流之间的切换速度,从而提高了充电速度。题为“A dual-mode fast charger employing continuous and fine-tuned pulse currents for supercapacitors”的论文发表于PEDG 2023。

图5. 超级电容双模(连续电流和脉冲电流)快充电路
针对超级电容储能系统由于单体不一致性导致的系统性能下降等问题,2022级硕士研究生杨浩岳提出了一种可重构的超级电容单体均衡电路,如图6所示。当超级电容组串与外界无能量交换时,每个超级电容单体可通过开关阵列与其他单体进行分组,左右两个分组通过CLLC变换器进行能量转移以实现静态均衡。当超级电容组串与外界有能量交换时,可使用开关阵列将某些超级电容单体旁路以实现动态均衡。题为“A reconfigurable supercapacitor cell balancing circuit based on a CLLC converter and multiple switch banks”的论文已被IECON 2023接收。

图6. 可重构的超级电容单体均衡电路
电动车与电网的融合策略
随着电动车的渗透率逐渐升高,电动车与电网的融合问题(vehicle-grid integration: VGI)愈发复杂。一方面,作为负荷,数量庞大的电动车对电网提出了更高的要求。另一方面,作为移动储能资源,合理调度的电动车可以对电网负荷进行削峰填谷。针对共享电动车与微电网的融合问题(如图7所示),2021级硕士研究生王维提出了一种联合优化策略。电动车可以通过对本地微电网或目的地微电网进行需求响应以帮助微电网实现时间和空间上的能量转移并因此获得经济收益。题为“A joint optimization framework for integration of shared electric vehicles and microgrids”的论文发表于PESGM 2023。

图7. 共享电动车与微电网的融合示意图
针对孤岛模式运行的光伏充电站相关的电动车调度问题(如图8所示),2022级硕士研究生杨文进提出了一种基于充电价格激励机制的协同调度策略以促使电动车选择特定的光伏充电站进行充电,从而提高了光伏充电站的安全性和经济性并降低了电动车的总体充电成本。题为“Charging pricing incentives-enabled coordinated dispatching for improved overall benefits of electric vehicles and islanded photovoltaic charging stations”的论文已被EPE 2023接收。

图8. 电动车与光伏充电站的融合示意图


沪公网安备 31011502006855号


